Журавлёв Владимир Николаевич
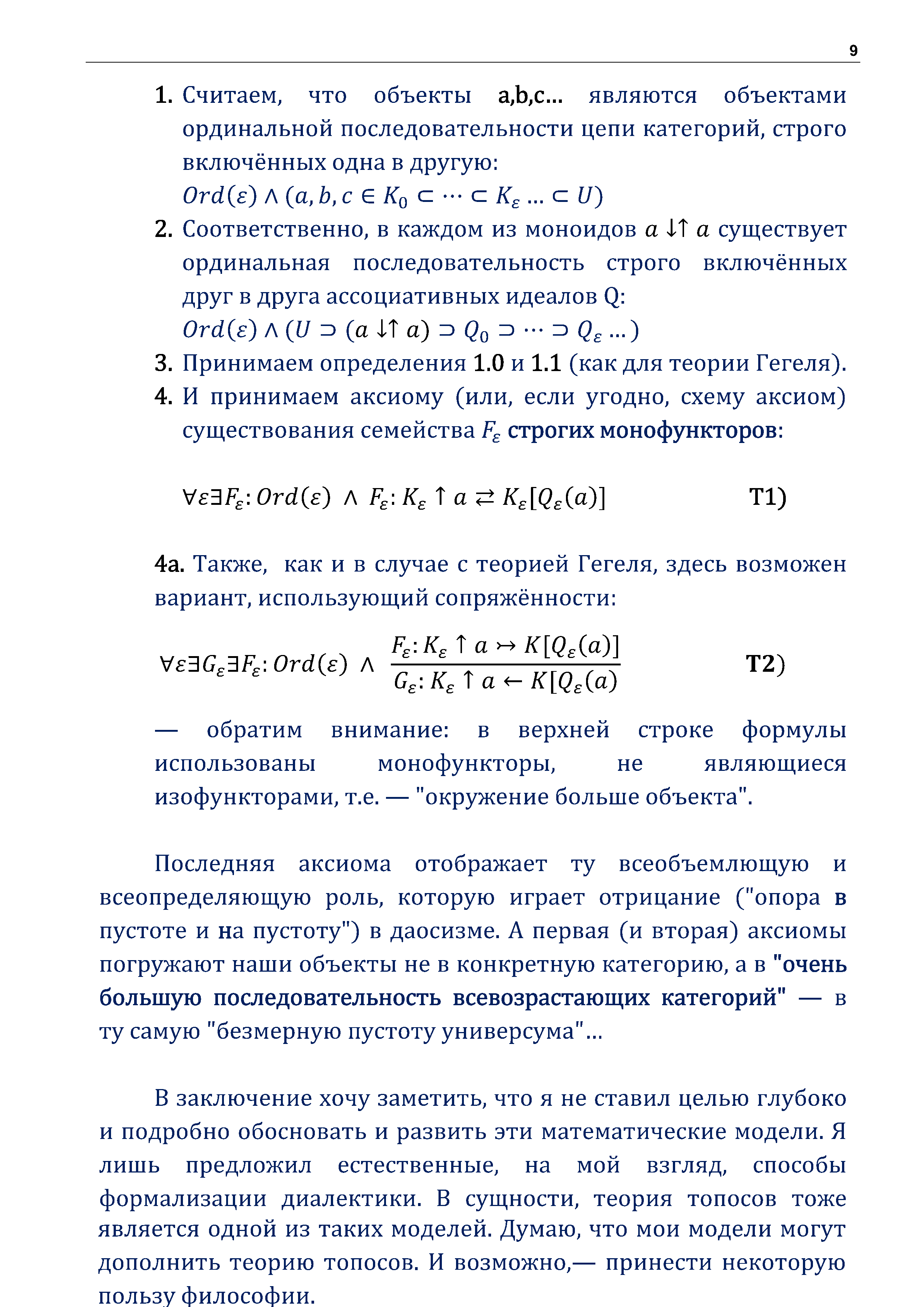
Формальные модели диалектики

Самиздат: [Регистрация] [Найти] [Рейтинги] [Обсуждения] [Новинки] [Обзоры] [Помощь|Техвопросы]
Ссылки:
Школа кожевенного мастерства: сумки, ремни своими руками Типография Новый формат: Издать свою книгу
 Ваша оценка:

Краткие пояснения к некоторым формулам или темам - при наведении мышки.
Изображение масштабировано по размерам окна браузера. Так можно выбрать удобный читателю размер. Но читать можно и нажав ссылку "Иллюстрации/приложения" - меню самлиб в левом верхнем углу над статьёй. В этом случае на малом экране сохранится размер и появится горизонтальная прокрутка.
И ещё. Эта статья не академическая. Поэтому я счёл возможным снабдить её "гифами". Но какими? Математикой мало кто интересуется и мало кто её понимает. Зато философией интересуются почти все, но никто её не понимает (в том числе и я). Эти разделы науки настолько различны, что "гифы" хотелось найти достаточно... странные, что ли? Я нашёл те, что мог.
Introduction Introduction Introduction Introduction Leibniz
Leibniz Hegel Tao Tao






 Ваша оценка:

Связаться с программистом сайта.

Новые книги авторов СИ, вышедшие из печати:
О.Болдырева "Крадуш. Чужие души" М.Николаев "Вторжение на Землю"

Как попасть в этoт список

Кожевенное мастерство | Сайт "Художники" | Доска об'явлений "Книги"